欢迎来到山东碳管家!
垃圾焚烧发电厂余热回收技术
更新时间:2019-01-16 点击次数:5632次

以某垃圾焚烧发电厂为例,介绍本余热回收技术:

一、项目案例

日处理生活垃圾1000t/d,有两台500t/d炉排焚烧炉、一台1.8MW垃圾焚烧发电机组,年发电量7500×104 KW时。现有的两台锅炉正常烟气排放温度为130℃-150℃,大量烟气余热排放到外界环境中,造成热能的浪费。

现拟对锅炉排放的烟气进行烟气余热回收,回收的热量用于周边居民楼的采暖,采暖方式为地板热水采暖。

设计方案为:首先经过隔壁式换热器对部分余热进行回收,使烟气温度由130℃降到60℃,吸收介质为脱盐水,水温升到75℃后共一次热网采暖。烟气余热回收减少热量的散失,同时提高排烟质量,在创造经济效益的同时,也起到了消白作用、超低排放及节能环保,具有经济效益和社会效益。

二、改造意义

烟气余热回收再利用是一项利国利民举措,热能利用的空间巨大,就一台14MW热水锅炉对外释放烟气所携带的热量约为2.7MW,根据热力计算不同排烟温度下对外带走的热量见下表。

表2-1 不同排烟温度下,排烟热损失(14MW锅炉)

image.png

从上表可以看出,在通常情况下,锅炉排烟热损失是惊人的,如果我们能回收烟气中的余热,用于加热热网水,同时对烟气中大量的水蒸气进行了凝结回收,可起到消白的作用,实现了低品位余热回收,使企业能源成本下降,具有良好的社会、环保和经济效益。

特别是对于垃圾焚烧锅炉意义更为重大,城市垃圾具有成分复查和含水量高的特点,燃烧后的烟气含有大量的H2O,根据锅炉的运行实测含H2O率为30.3%,该部分水以不饱和蒸汽的形态和烟气共融,含大量的潜热,如将该部分热能加以利用可取得巨大的经济效益。

三、实施方案

(一)系统简述

烟气余热回收系统主要由隔壁式换热器、智能换热机组、水处理设备三大部分组成。

第一步:隔壁式换热器提取130℃-60℃烟温所携带的热量,供给一次热网,一次热网热水可作为二次网的补水。另外:在每年采暖期过后隔壁式换热器可对发电厂冷凝水加热。

第二步:智能换热机组将一次热网的热传递给二次热网,供给需要采暖的目标对象。

第三步:利用发电厂现有水处理设备,对烟气凝结水进行处理,水质达标后可做为一次或二次系统补水进行二次利用。

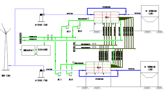
(二)系统工艺流程:

 image.png

(三)设备简介

隔壁式换热装置:采用全焊接板式换热器,为方形立式结构,利用烟气对一次热网水升温,同时降低排烟温度。

智能换热机组:由可拆式板式换热器、供水泵、补水泵、温度、压力信号采集系统、控制系统组成 。具有运行可靠、便于增容维修的特点,

水处理设备:在烟气余热水侧配置自动加药水处理设备,根据烟气余热水PH值自动加药使凝水呈中性,便于利用和排放。

四、烟气余热回收原理

垃圾焚烧炉的燃料是城市垃圾,由于垃圾的含水率高达40%,燃烧后的烟气中会含有大量的气态H2O,占烟气比例的约30.3%,当烟气温度降低时,烟气中的水蒸气饱和湿度也随之降低;当温度降低至55℃以下时,烟气中的水蒸气随之冷凝析出,同时释放大量的汽化潜热(每析出1Kg水,相当于释放2400KJ热量)。当温度降低至60℃时,烟气中的水蒸气含量降低至20%,即烟气中80%的水蒸气冷凝析出。

image.png

图1 烟气湿度-冷凝温度关系图

结合本项目的实际情况,除尘后烟气温度在130℃到150℃之间,采用隔壁式换热器使烟温降到60℃,有70%的水蒸气凝结,释放的热量用于加热一次网采暖回水,如回水温度为50℃,可使530t/h回水升高到75℃,提高锅炉的综合效率。

五、经济效益及环保效益

(一)经济效益

1、计算基础

供暖时间按2880小时(4个月)计算。

平均热值按29306kj/kg计算

煤炭价格680元/t

电费0.9元/度

水费9元/m³

2、烟气余热系统经济效益计算

经济效益分析表

image.png

该项目初步预算投资675万元,每年节省燃料费701万元,0.93年可收回全部投资,并实现盈利26万元。

(二)环保效益

1、计算说明

1 年节省煤炭按10308t进行计算

2、 减排计算

已知烟气余热系统每年节约10308t煤炭

折合年节约标煤=10308×0.74=7628吨

一年可以减少CO2排放量=10308×1.9=19585吨

一年减少NOx排放=10308×0.94=9690kg

六、推广前景

1、该节能改造项目符合我国经济和社会长远发展的战略方针,符合国家能源政策要求。能够推动全社会开展节能降耗,缓解能源瓶颈制约,建设节能型社会和企业。 

2、本项目采用的技术先进成熟、在技术、经济上都是可行的。 

3、本项目经济效益、社会效益显著,满足经济评价要求。


联系人:吴树磊

联系电话:15552596818

电子邮箱 : wusl@yahuacn.com


上一篇:煤矸石混凝土装备节能房技术 下一篇:搪瓷传热元件