欢迎来到山东碳管家!
关于我们
联系我们
山东碳管家科技集团有限公司
首页
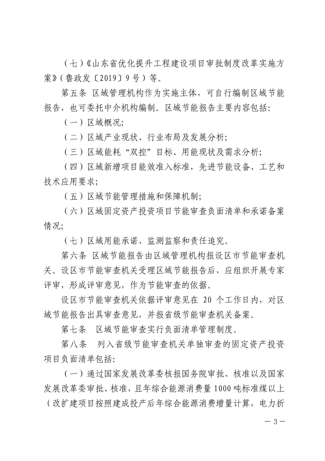
首页
服务领域
政策信息
低碳技术
公司动态
企业资质
企业文化
合作伙伴
关于我们
关于我们
公司概况
发展历程
资质荣誉
企业文化
员工风采
社会责任
联系我们
公司动态
公司要闻
热点评论
团队业绩
服务领域
工程咨询
绿色制造
区域发展
低碳发展
煤炭压减
三方业务
环境权益
资格荣誉
低碳技术
技术供给
技术需求
政策信息
政策法规
项目通知
资料中心
政策法规
标准文件
文件解读
人才招聘
公司动态
服务领域
低碳技术
政策信息
资料中心
搜索
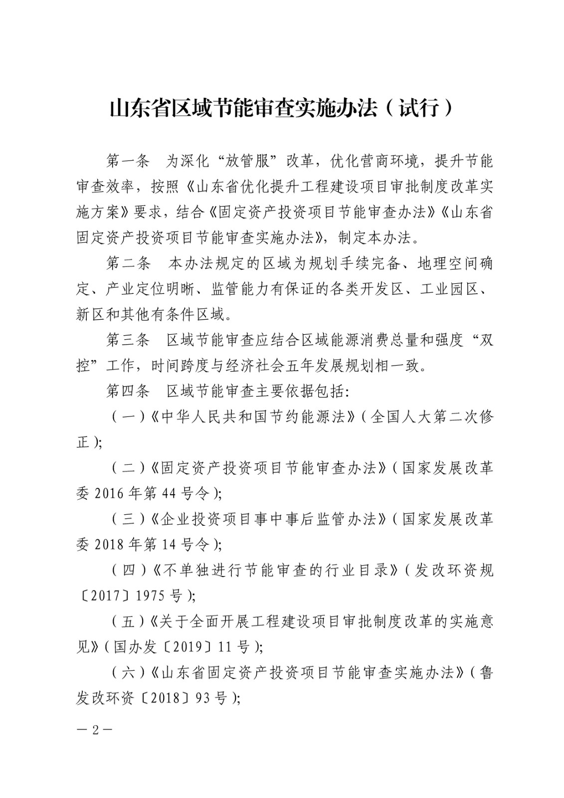
山东省发展和改革委员会关于印发《山东省区域节能审查实施办法(试行)的通知》
更新时间:2020-07-04
点击次数:4772次
分享
上一篇:一图看懂:《山东省工业企业无组织排放分行...
下一篇:中华人民共和国发展和改革委员会关于组织推...