欢迎来到山东碳管家!
【通知】关于报送2021年国家生态工业示范园区建设评价报告的通知
更新时间:2022-03-24 点击次数:2456次


关于报送2021年国家生态工业示范园区建设评价报告的通知


有关省、自治区、直辖市生态环境厅(局):

生态文明示范创建是贯彻落实习近平生态文明思想的重要平台,国家生态工业示范园区是生态文明示范创建的重要内容之一,在我国工业园区绿色发展中起到积极的示范和引领作用。为推进相关工作,按照《国家生态工业示范园区管理办法》有关规定,请督促指导你省份获得命名和获批开展示范创建的园区按要求提交年度相关报告。具体事项通知如下。

一、编写2021年度园区评价报告(大纲见附件1),在评价报告中总结园区在减污降碳方面的工作基础和取得成效。2021年度通过复查评估的园区,须在年度评价报告中说明复查评估意见的落实情况。

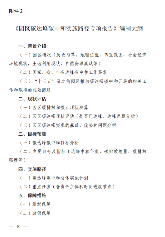
二、按照《关于推进国家生态工业示范园区碳达峰碳中和相关工作的通知》要求,编写《园区碳达峰碳中和实施路径专项报告》(大纲见附件2)。

请汇总本省份相关园区年度评价报告、园区碳达峰碳中和实施路径专项报告(均需加盖园区管理机构公章),并于2022年5月31日前报送至国家生态工业示范园区建设协调领导小组办公室,电子版发联系人邮箱。

联系人:生态环境部科技与财务司 王帅

电话:(010)65645386

邮箱:touzichu@mee.gov.cn

地址:北京市东城区东长安街12号

邮编:100006

附件:1.国家生态工业示范园区建设年度评价报告大纲.pdf

   2.《园区碳达峰碳中和实施路径专项报告》编制大纲.pdf

  生态环境部科技与财务司

  2022年3月22日

(此件社会公开)

抄送:商务部外国投资管理司、科技部成果转化与区域创新司。


附件1:国家生态工业示范园区建设年度评价报告大纲

1.png

2-2.png

附件2:《园区碳达峰碳中和实施路径专项报告》编制大纲

附件2.png

上一篇:【通知】国家发展改革委 国家能源局 关于... 下一篇:【通知】国家能源局关于印发《2022年能...