近日,省委办公厅、省政府办公厅印发《美丽山东建设规划纲要(2021-2035年)》,并发出通知,要求结合实际认真贯彻落实。《美丽山东建设规划纲要(2021-2035年)》全文如下。党的十九届六中全会提出“协同推进人民富裕、国家强盛、中国美丽”。山东作为东部沿海经济大省,经过多年接续奋斗,发展的比较优势不断积聚和显现,为积极服务国家大局奠定了坚实基础。习近平总书记明确要求山东“努力在服务和融入新发展格局上走在前、在增强经济社会发展创新力上走在前、在推动黄河流域生态保护和高质量发展上走在前,不断改善人民生活、促进共同富裕,开创新时代社会主义现代化强省建设新局面”,赋予我们“走在前、开新局”的光荣使命,为我们奋进新时代、走好新征程提供了根本遵循。建设美丽山东是勇担使命开新局的重要举措,是事关全局的重大战略任务,是新形势下以生态环境高水平保护推动经济社会高质量发展、创造高品质生活、实施高效能治理的重要抓手。为有序推进美丽山东建设工作,现编制《美丽山东建设规划纲要(2021—2035年)》。(一)指导思想。以习近平新时代中国特色社会主义思想为指导,全面贯彻党的十九大和十九届历次全会精神,认真践行习近平生态文明思想,全面落实习近平总书记对山东工作的重要指示要求,以人与自然和谐共生为主题,以统筹推进生态保护和高质量发展为主线,以改革创新为动力,以满足人民日益增长的优美生态环境需要为目标,深入统筹实施秀美空间、绿色经济、和谐生态、优美环境、健康安全、美丽城乡、生态文化、现代制度“八美共建”,多措并举建设人与自然和谐共生的美丽山东。1.坚持生态优先,绿色发展。深入践行绿水青山就是金山银山理念,坚定不移推动绿色低碳循环发展,正确处理好保护和发展、发展和安全、全局和局部、当前和长远等关系,以生态环境高水平保护推动新时代社会主义现代化强省建设。2.坚持改革创新,激发活力。加快推进重点领域、关键环节改革,创新统筹推进生态环境高水平保护和经济社会高质量发展的制度,健全环境治理领导责任体系、企业责任体系、全民行动体系,不断提升生态环境治理能力。3.坚持各美其美,和而不同。立足海岱相连、古今相映、城乡相融的地域特征,形成各美其美、美美与共的建设模式,全景展现齐鲁大地独特风采。4.坚持全民行动,共建共享。构建人人关心、人人支持、人人参与、人人监督的美丽建设格局,形成美丽建设合力,做到生态惠民、生态利民、生态为民,不断增强人民群众的获得感、幸福感、安全感。(三)战略定位。通过美丽山东建设,建立自然生态环境“外在美”与经济社会发展“内在美”之间的紧密联系和转化通道,打造以美丽山东建设引领高质量发展的样板。——绿色低碳转型发展先行区。坚定不移贯彻新发展理念,将生态环境保护要求融入经济社会发展全过程,以减污降碳协同增效作为总抓手,深化新旧动能转换,建立健全绿色低碳循环发展体系,加快形成绿色发展方式和生活方式,促进经济社会全面绿色转型。——陆海统筹生态保护样板区。实施环境品质提升战略,统筹气、水、土、海等要素,以改善环境质量为核心,以深入打好污染防治攻坚战为抓手,突出多污染物协同控制和区域、流域、海域联防联控。健全陆海统筹污染治理体系,促进“河—陆—滩—海”生态系统良性循环,不断提高生物多样性,加快建设绿色可持续的海洋生态环境。——黄河流域生态保护和高质量发展排头兵。落实黄河流域生态保护和高质量发展战略,坚持共同抓好大保护、协同推进大治理,坚定走生态优先、绿色发展的现代化道路,统筹推进生态环境高水平保护和经济社会高质量发展,让黄河成为造福人民的幸福河。1.近期目标(2025年)。绿色低碳转型和生态文明建设走在前,生态环境质量实现新跃升,美丽山东建设初见成效。(1)高质量绿色经济发展繁荣。国土空间开发保护格局得到优化,产业结构、能源结构、交通运输结构、用地结构更加合理,绿色低碳发展加快推进,新动能成为引领经济发展主引擎,“四新”经济增加值占比达到40%,高新技术产业产值占规模以上工业总产值比重达到50%左右,数字经济核心产业增加值占地区生产总值比重达到10%左右。能源资源配置更加高效、利用效率大幅提高。碳排放强度持续降低,单位地区生产总值二氧化碳排放降低率完成国家分解任务。(2)高水平生态环境保护成效明显。生态环境质量持续改善,主要污染物排放总量大幅减少,地级及以上城市空气质量优良天数比例达到72.5%,重污染天气比率控制在0.9%以内,国控重点河流水质优良(达到或优于Ⅲ类)比例达到69.9%,劣Ⅴ类国控断面全面消除,城乡黑臭水体基本消除,城乡人居环境明显改善。海洋生态环境稳中向好。生物多样性得到有效保护,生物安全管理水平不断提升,生态系统服务功能持续增强,生态质量指数(EQI)稳中向好。土壤安全利用水平巩固提升,固体废物与化学物质环境风险防控能力明显增强,辐射安全监管持续加强,环境风险得到有效管控。(3)高品质生活面貌基本呈现。区域城乡更趋协调,基础设施和智慧管理服务体系健全,基本形成高品质城乡生活面貌和简约适度、绿色低碳的生活方式。公共文化服务体系更加健全,生态文化影响力显著提升。(4)高效能治理体制机制建立健全。生态文明领域统筹协调机制基本健全,生态环境治理能力短板加快补齐,生态环境治理效能得到提升,形成导向清晰、决策科学、执行有力、激励有效、多元参与、良性互动的生态环境治理体制机制。2.中期目标(2030年)。美丽山东基本建成,全省绿色发展水平进入新阶段。生态环境质量基本达标,新污染物治理能力进一步提升,生态系统稳定安全,优质生态环境产品实现稳定供给,开发保护空间格局逐渐稳定,城乡协调融合发展,尊重自然、爱护自然的绿色价值观念深入人心,公共文化服务体系更加完善。3.远期目标(2035年)。生态文明意识全面形成,空间开发保护格局和谐稳固,绿色低碳发展水平国内领先,城乡全面协调融合发展,生态环境质量根本好转。人与自然和谐共生的美丽山东全面建成。深入落实黄河流域生态保护和高质量发展战略,深入实施主体功能区战略,全面落实国土空间规划,以“三区三线”为基础和支撑,强化空间管控和用途管制,推动实现生产空间集约高效、生活空间宜居适度、生态空间山清水秀,打造山河齐秀、陆海共美的美丽国土空间。1.共筑黄河流域城市群发展格局。充分发挥山东半岛城市群在黄河流域生态保护和高质量发展战略中的龙头作用,打造黄河流域科教创新生力军、黄河流域高质量发展增长极、黄河流域改革开放先行区、黄河流域文化“双创”大平台。推动山东半岛城市群与黄河流域城市群一体化发展,推动形成节约资源、保护生态环境的空间格局和高质量发展的产业结构、生产方式、生活方式。2.共筑黄河流域生态保护格局。打造黄河下游绿色生态大廊道、黄河长久安澜示范区,推进以黄河三角洲湿地为主的河口生态保护区建设,加快创建黄河口国家公园。统筹生态保护、自然景观和城市风貌建设,塑造以绿色为本底的沿黄城市风貌,打造济南—德州、滨州—东营黄河百里风貌带,建设人河城和谐统一的沿黄生态廊道。推进滩区生态综合整治,到2025年,实现黄河滩区退养。加强滩区湿地生态保护修复,构建滩河林田草综合生态空间,发挥滞洪沉沙功能,筑牢下游滩区生态屏障。1.优化绿色生产空间。充分发挥济南、青岛、烟台三市综合优势,加快形成“三核引领、多点突破、融合互动”的新旧动能转换总体布局。以莱州湾、胶州湾为重点强化湾区引领,做好海岸带开发利用空间布局统筹,重点强化渤海海区生态保护修复,半岛东部海区聚焦加快建设海洋牧场,半岛南部海区着力打造国际海洋创新策源地和高端海洋产业聚集区。建设莱州湾、威海、日照南部三大海洋渔业集中发展区,重点保护鲁北、鲁西北、鲁西南、汶泗、湖东、沂沭、鲁东南、胶莱、淄潍九大农田集中区。2.打造宜居生活空间。深入推进省会、胶东、鲁南经济圈一体化发展,加强资源共享、产业共兴、交通共联、生态共保。高标准建设省级新区,加强资源要素集聚和政策供给,促进产城融合发展,构建便捷高效、智慧活力、品质宜居、绿色人文新区。全面提升中心城市能级,持续推动县域经济高质量发展,大力培育新生中小城市,构建大中小城市有机整合、以中心城市和城市群为主要形式的生活空间。3.保育永续生态空间。筑牢鲁中南山地丘陵、鲁东低山丘陵两大战略性生态屏障。保育沿海岸线、沿黄河、沿京杭运河生态带,加大生态保护力度,凸显蓝绿交织的滨水风光特色。构建马颊河、徒骇河、沂河、沭河、潍河、弥河、大沽河—胶莱河等七条生态廊道;涵养泰山、沂山、昆嵛山、黄河三角洲、南四湖、东平湖、莱州湾、胶州湾等八大生态绿心。1.完善国土空间管控体系。实施主体功能区战略,全面落实国土空间规划。健全国土空间开发保护制度,建立和实施常态化国土动态监测评估预警和监管机制,实施自然保护地、战略性矿产资源保护区域、资源枯竭型城市、传统工矿城市等重点区域特殊名录管理。2.健全生态环境分区管控体系。将生态保护红线、环境质量底线、资源利用上线的硬约束落实到环境管控单元,建立差别化的生态环境准入清单,在政策制定、环境准入、园区管理、执法监管等方面,严格落实“三线一单”管控约束,做好“三线一单”实施、跟踪评估、更新调整、信息共享和应用系统的建设运行工作。3.以生态引领省域空间管控。坚持生态优先,推动国土空间绿色发展。整合优化各级各类自然保护地,抓好自然保护地体系建设。加快推进生态保护红线评估调整,严格落实生态保护红线管理要求。合理划定并严格保护永久基本农田,引导农业适度规模化发展,实现耕地数量、质量、生态全方位保护,保障粮食安全和重要农产品供给。探索优化海岸建筑退缩线制度,划定严格保护、限制开发和优化利用三类岸线,严控海岸线开发建设活动,严守自然岸线保有率。加强对城市现有山体、水系等自然生态要素的保护,合理引导城市空间布局和产业经济的空间分布。以碳达峰碳中和目标为引领,积极实施绿色低碳发展战略,全面提升传统产业、强力突破新兴产业,优化升级发展方式,发展绿色低碳、循环高效的现代经济。1.有序推进碳达峰碳中和。推动能耗“双控”向碳排放总量和强度“双控”转变。以能源、工业、城乡建设、交通运输等领域和钢铁、有色金属、建材、石化化工等行业为重点,制定山东省碳达峰实施方案。开展钢铁、煤炭去产能“回头看”,巩固去产能成果。加快推进工业领域低碳革新和数字化转型。济南、青岛、烟台、潍坊等4个国家低碳试点城市加快二氧化碳达峰进程,谋划落实碳中和任务。加大对企业低碳技术创新的支持力度,鼓励重点领域典型企业制定实施企业碳达峰行动方案,重点用能单位要梳理核算自身碳排放情况,深入研究碳减排路径,“一企一策”制定专项工作方案,推进节能降碳。开展多层级“零碳”体系建设。巩固提升生态系统碳汇能力,实施“绿碳”碳汇试点建设,整体推进海洋生态系统保护和修复,提升海草床、滨海盐沼等固碳能力。探索建立碳中和示范区。2.实施减缓温室气体排放措施。着力推动产业低碳发展,深入推动产业优化升级,以钢铁、有色、建材、化工领域为重点,控制产业过程碳排放。大力发展低碳交通,以航空、航海、公路为重点,控制交通领域碳排放,推广节能和新能源车辆。大力推进城镇既有建筑和市政基础设施节能改造,提升建筑节能低碳水平,深化可再生能源建筑应用。以农业、油气系统、污水处理厂、垃圾填埋场等为重点,加强甲烷、氢氟化碳等非二氧化碳温室气体排放管理。落实碳排放权交易制度,落实国家碳市场监管要求,加大企业碳排放数据质量管理,夯实火电、水泥、电解铝、钢铁等行业碳排放数据管理,为进入全国碳市场打好基础。健全排放源统计调查、核算核查、监管制度,加强重点排放单位温室气体排放核查。3.推动减污降碳协同增效。在保障能源安全的前提下,加快煤炭减量步伐,实施可再生能源替代行动,严控煤炭消费增长。严把高耗能高排放项目准入关口,严格落实污染物排放区域削减要求。探索开展大气污染物与温室气体排放协同控制相关标准研究,推动实现大气污染物与温室气体排放一张网精准化管理,建立大气污染物减排与温室气体排放协同控制目标指标体系和实施路线图。以2035年实现所有城市环境空气质量稳定达标为目标,倒排环境空气质量改善与碳达峰碳中和阶段性目标时间要求,全面推进城市环境空气质量达标与碳达峰工作。推动烟台市“三线一单”减污降碳协同管控试点,鼓励各市开展减污降碳协同管控研究。推动各市编制实施碳达峰和空气质量达标规划。4.提升适应气候变化能力。落实国家适应气候变化战略。加强气候变化风险研究和评估,提升市政、水利、交通、能源等基础设施气候韧性,提高农业、林业、水资源、海洋等重点领域气候适应水平。重点针对干旱、内涝、台风、风暴潮、海冰、海岸带侵蚀、海平面上升等灾害开展适应气候变化的对策研究,提升山东半岛、渤海湾、黄河三角洲及沿海城市跨区域突发事件防御和应对能力。探索开展城市生态系统服务评估,建立健全城市适应气候变化的减灾防灾预警和应对方案体系。1.推进重点行业绿色化升级。坚决遏制高耗能、高排放、低水平项目盲目发展,新建“两高”项目严格落实产能、煤耗、能耗、碳排放、污染物排放“五个减量替代”。全面落实清单管理,不在清单内的“两高”项目不得继续实施。实施高耗能产业全流程清洁、循环、低碳改造和减污降碳协同治理,降低能源消耗强度。推动石化、化工等行业优化整合,高质量建设一批高端项目。推动能源、钢铁、焦化、建材等重点行业“一行一策”绿色转型升级,加快存量企业及园区实施节能、节水、节材、减污、降碳等系统性清洁生产改造,加强重点领域节能技术创新,提高能源使用效率。深入开展企业环保和清洁生产“领跑者”行动,系统推进重点行业清洁生产强制性审核和日常监督管理。禁止新建用汞的(聚)氯乙烯生产设施。生产、使用和排放优先控制化学品名录所列化学物质的企事业单位应当实施强制性清洁生产审核。深入推进山东新旧动能转换综合试验区建设,加快济南新旧动能转换起步区建设。2.推动传统产业生态化发展。以绿色化、高端化为导向,做精做优传统产业。大力发展设施农业和生态农业,建立绿色导向的农业投入品、农产品质量标准和全过程监管机制。培育以绿色生态为特色的农产品品牌,加快建设美丽田园综合体、海洋生态牧场。发展生态旅游、生态康养、生态文化等生活型绿色服务业。1.培育绿色创新发展动能。加快发展新一代信息技术、高端装备、新能源新材料、现代海洋、医养健康等新兴产业,培育壮大新能源汽车、航空航天、绿色环保、新型生态服务等新兴产业,打造战略性新兴产业发展新格局。协同推进数字经济发展和生态产业化、产业生态化,探索培育“生态+数字”新模式和新业态。以绿色化工、绿色智造、绿色港口、绿色基础设施等领域为重点,培育“领航型”企业。2.大力发展生态环保产业。培育壮大生态环保技术装备和材料制造业,统筹推进传统产业绿色低碳改造和生态环保制造业发展。促进生态环保产业高端化、集群化发展,建设济南、青岛、淄博等生态环保产业集群。以生态修复、农业农村有机废弃物综合利用、污染第三方治理、环保管家、环境医院等为重点发展环境服务业,培育做强一批环保技术服务企业。开展生态环境导向的开发(EOD)模式试点。1.持续优化能源结构。强化化石能源消费总量控制。大力发展新能源和可再生能源,构建清洁低碳、安全高效的现代能源体系。以可再生能源、核电、入鲁外电、天然气为重点,优化能源供给结构。大力推进能源技术模式革新,探索推广可再生能源和低谷电力制氢、“光伏+氢储能”一体化应用、储能应用等新模式,构建智慧能源系统。实施农村清洁能源建设工程,因地制宜推进清洁取暖。2.持续调整运输结构。大力推进“公转铁”“公转水”,加快形成大宗货物和集装箱中长距离运输以铁路和水路为主的格局。大力发展多式联运,提升海铁联运比例。加快济南、青岛、烟台、潍坊、日照、临沂等国家物流枢纽绿色化建设,建立完善绿色低碳的交通运输体系。严格执行国家新生产机动车和非道路移动机械排放标准。加快淘汰高排放老旧车船。推进老旧车辆和非道路移动机械清洁能源替代,加快加氢、充电等新能源基础设施建设。推进交通强国智慧港口试点示范,实施绿色港口行动计划,加快推进青岛港建设“中国氢港”。3.推进农业投入结构绿色化。统筹推进农业投入品减量化和全过程、规范化管理,实施农药化肥使用量负增长和有机肥增量替代行动,严控东平湖等水域农药化肥使用量,建立健全化肥农药使用量调查统计制度,健全农业投入品追溯系统。加快农业灌溉体系现代化改造,向节水要效益。改进农业生产技术,形成高效、清洁的农业生产模式。深入推广水肥一体化、农作物病虫害统防统治、标准地膜和全生物降解地膜覆盖栽培等新模式新技术。加快推广种养结合的农业生产方式,支持实施秸秆综合利用。4.打造高效循环利用引领区。严格落实水资源、能源消耗总量和强度双控制度。以工业、建筑、交通等领域为重点,有序推行国际先进的水效、能效标准,实施企业能效、水效“领跑者”制度。深入推进工业废水资源化利用,倒逼高耗水产业有序退出。深入推进工业园区循环化改造,深化工业企业“亩产效益”评价,建立基于资源利用效率的工业企业发展质量评价机制。推动创建国家级、省级生态工业园区。1.加强人才队伍和科技平台建设。加强生态环境科技人才队伍建设,完善高层次科技人才、市场人才和配套产业人才引进制度,落实高层次人才收入分配激励政策。加强科研平台建设,积极创建国家环境保护重点实验室、国家环境保护工程技术中心、生态环境保护科学观测研究站和省级重点实验室。2.促进生态环保科技成果转化。加大生态环境保护科技创新力度,重点支持突破减污降碳协同、硫酸盐和氟化物治理等关键技术。强化绿色技术产学研协同攻关,加大对企业绿色技术创新的支持力度,完善绿色技术创新引导机制。建立完善“产、学、研、用”综合创新机制,鼓励企业与科研单位、高等院校建立科技创新联盟,形成协同创新和融合发展新模式。加强污染防治先进技术遴选、推广应用和技术指导,支持重点绿色技术创新成果转化应用,建设一批生态环境科技成果转移转化基地、应用示范基地和生态环境科普基地,打造省级生态环境科技成果转化综合服务平台。实施节能环保、清洁生产、生态保护与修复等重点领域绿色技术研发重点项目和示范工程。

以建立健全相互滋养、命脉相连、良性循环的自然生态系统为重点,推进山水林田湖草沙一体化保护与修复,保护生物多样性,建立健全监管体系,维持生态系统的完整性和连续性,持续提升生命共同体的功能与品质。1.打造命脉相连的生命共同体。以泰沂山脉、鲁东低山丘陵、黄河三角洲、南四湖等为重点,加强区域生态连通性,维护好生态安全格局。推行森林河流湖泊休养生息,实施耕地休耕轮作,提升生态系统质量和稳定性。2.提升生态系统功能与品质。强化对黄河三角洲和黄河重要干支流的自然保护与功能修复,统筹实施黄河三角洲湿地与生物多样性、沂蒙山区域山水林田湖草沙等生态修复工程。坚持自然恢复为主,以黄河三角洲、南四湖、沿海等区域重要湿地为重点,修复破碎化严重、功能退化的自然湿地。扎实开展科学绿化试点示范省建设,推进沂蒙山、尼山、黄河下游等区域重点工程项目,推进国家特殊及珍稀林木培育和良种选育攻关,持续开展森林生态系统保护与修复。加强山体地质环境综合治理,对破损山体、露天采场、废弃矿井和采煤塌陷地等开展环境综合治理与生态修复,持续推进绿色矿山建设工作,开展黄河流域矿区污染治理和生态修复试点示范。

3.推进贯通陆海生态保护修复。开展海域、海岛、岸线、海岸带综合整治与修复,加快建设健康海洋。加强海藻场养护培育、海草床恢复、柽柳林建设和黑松林养护,培育海洋生物典型生境。加强滨州贝壳堤岛与湿地国家级自然保护区管理,推动创建长岛国家公园。加强海湾、河口生物栖息地和迁徙地保护,积极开展渔业资源增殖放流活动,防范外来物种入侵。到2025年,自然岸线保有率不低于35%。到2035年,建立完善的海洋生物多样性监测网络,典型海洋生态系统健康稳定。1.建立完善的生物多样性监测体系。开展生物多样性本底调查、综合评价与动态监测。以黄河三角洲、南四湖、东平湖、昆嵛山、泰山、胶州湾、荣成大天鹅自然保护区、庙岛群岛等典型区域为监测重点,建立和完善物种资源定期调查与数据库更新维护制度,建立生物多样性优先保护名单。建立陆海生物多样性数据库和数字化的生物多样性数据管理系统,实现全方位、立体化、数字化的生物多样性信息展示,做到生物多样性长期动态监测与信息发布。摸清常用生物遗传资源种类和利用状况,编制重点生物遗传资源目录,规范化管理生物遗传资源。建立山东省野生中国特有动植物信息数据库。2.提升生物多样性保护水平。加快实施《山东省生物多样性保护战略与行动计划(2021—2030年)》。完善生物多样性保护与可持续利用法规政策体系,推动生物多样性保护纳入相关部门规划。加快自然保护地整合优化和规范化建设,加强生物多样性就地保护,科学开展生物多样性迁地保护,健全并发展山东省生物遗传资源保存体系。参与国际生物多样性合作保护与国际平台建设,积极争取国际组织的资金和项目支持,开展联合国开发计划署生物多样性金融(BIOFIN)项目试点工作。广泛宣传生物多样性保护知识。3.强化生物安全管理。严格外来物种和致灾物种管理,加强外来入侵物种治理,加强海洋致灾物种的预警和防控。重点加强农作物重大病虫、水生外来入侵物种和林草外来有害生物防治。

1.开展生态保护评估。统筹开展全省、重点区域流域、生态保护红线、自然保护地、县域重点生态功能区生态状况调查评估。推进自然资源资产确权登记,实行自然保护地差别化管控,有序完成生态保护红线勘界定标,探索生态保护红线评估优化机制。2.提升生态保护评估应用效果。根据生态保护评估结果,及时调整和控制开发行为,提升各类生态重要区域的保护、恢复、合理利用以及科学管理水平,使生态资源得到有效保护。3.强化生态保护监管。健全生态保护监管政策标准体系。建设自然保护地“天空地一体化”生态环境监测网络体系,持续开展“绿盾”自然保护地强化监督工作,建立健全自然保护地生态环境问题台账,实现智能化动态管理。依托国土空间基础信息平台,建设生态保护红线监管平台,形成部门监管合力。强化对自然保护地、生态保护红线等重点区域生态破坏问题的监督执法,将生态保护红线、自然保护地、生物多样性保护等生态保护工作纳入省级生态环境保护督察范畴。健全完善大气环境生态补偿机制。以黄河流域、南四湖流域为重点,健全横纵结合的生态补偿机制,实现县际间流域横向生态补偿全覆盖。探索将城市水质指数及其改善率纳入各市地表水生态补偿范围。按照受益者付费的原则,通过市场化、多元化方式,有效补偿生态保护者利益。实施环境品质提升战略,统筹气、水、土、海各要素,以改善环境质量为核心,以深入打好污染防治攻坚战为途径,突出多污染物协同控制和区域、流域、海域联防联控,着力解决影响经济社会可持续发展的生态环境问题,提升环境品质。1.落实大气污染区域协同防治。持续完善省市两级环境空气质量预报能力建设,健全“省—市—县”污染天气应对三级预案体系。积极落实京津冀及周边区域大气污染联防联控机制,严格落实通道城市等重点区域相关管控政策和排放标准要求,逐步实现统一规划、统一标准、统一监测、统一执法、统一污染防治措施。积极参与大气污染联防联控和重污染天气应急联动。健全区域联合执法信息共享平台,实现区域监管数据互联互通,开展区域大气污染专项治理和联合执法。2.强化大气多污染物协同防治。持续开展以PM2.5、O3“双控双减”为核心的挥发性有机物和氮氧化物区域协同控制与减排。统筹考虑PM2.5和O3污染特征和产生过程,加强重点区域、重点时段、重点领域、重点行业治理,强化分区分时分类差异化精细化协同管控。加强恶臭等其他涉气污染物和噪声的治理力度,强化多污染物协同控制。在夏季以石化、化工、工业涂装、包装印刷和油品储运销等行业VOCs排放监管为主,协同控制大气中PM2.5和O3浓度;在秋冬季以移动源、燃煤源污染管控为主,强化不利扩散条件下总悬浮颗粒物、NOX、SO2、氨排放监管。到2025年,全省PM2.5年均浓度不高于38微克/立方米,青岛、烟台、威海、日照4市PM2.5年均浓度率先稳定不高于35微克/立方米,其他市明确城市环境空气质量达标期限;到2035年,全省PM2.5年均浓度不高于33微克/立方米。实施噪声污染防治行动,加快解决群众关心的突出噪声问题。到2025年,群众噪声投诉率明显下降,地级及以上城市全面实现功能区声环境质量自动监测,声环境功能区夜间达标率达到85%。

1.提高水资源配置和利用水平。严格落实“以水定城、以水定地、以水定人、以水定产”的要求,研究制定水资源刚性约束措施,严格实施规划和建设项目水资源论证和节水评价。统筹流域上下游、左右岸和干支流用水需求,科学优化水资源配置,细化完善干支流水资源分配,在充分考虑节水的前提下,留足生态用水,合理分配生活、生产用水。科学合理规划,分批分级推进实施美丽幸福河湖建设。抓好现代水网建设,谋划实施重点水利工程项目。建立健全当地水、外调水、再生水、淡化海水等多水源保障体系,推进水资源多元、梯级和安全利用,将非常规水纳入水资源统一配置,逐步提高非常规水利用比例。加强地下水取水总量、水位“双控”管理,推进地下水保护和超采综合治理。严格执行黄河流域水资源超载地区取水许可限批政策,推进黄河流域水资源超载地区综合治理。推动临沂等市建设区域再生水循环利用工程,形成污染治理、循环利用、生态保护有机结合的综合治理体系。积极推动沿海7市海水淡化利用,提升全省海水淡化产能,统筹推进海水淡化排放的浓盐水资源化利用。研究制定全省生态流量管控管理办法,分期分批合理确定重点河湖生态流量(水量)保障目标。加强河湖水量统一调度,逐步提高河湖生态用水保障程度。2.持续改善水环境质量。严格地表水、地下水污染协同防治。健全流域分区管理体系,优化水功能区划与监督管理。推进工业、城镇、农村水污染三源治理,以氮磷、氟化物等为重点推进工业废水深度治理。2025年全面实现城市建成区雨污合流管网清零、城市建成区黑臭水体清零、城市污水处理厂提标改造“两个清零、一个提标”。全面开展城镇排水管网排查整治,打通城区污水管网断点,消除城区管网空白区和生活污水直排口,实现城市污水“零直排”。以南四湖流域为重点,探索利用河道蓝线空间建设岸边缓冲带、生态护岸和湿地等海绵设施,完善初期雨水收集处理系统,控制城市面源污染。以黄河流域、南四湖流域为重点,因地制宜推广节肥节药技术,在农田退水区域建设生态截留沟及湿地,通过回用和净化等方式,开展农业面源污染控制,统筹推进农村生活、养殖业、种植业等污染治理,推动养殖大县编制实施畜禽养殖污染防治规划。建立“水体—入河湖排污口—排污管线—污染源”全链条管理的水污染物排放治理体系。建立健全流域上下游联合监测、联合执法、应急联动、信息共享的污染联防联控机制,建立流域精细化管理平台。到2025年,全部消除劣Ⅴ类国控断面,优良水体比例提升,水环境质量不断改善。3.改善水生态打造美丽河湖。以鲁中泰沂山脉、胶东半岛丘陵为重点,加大水源涵养力度,加强水系连通,打造南北相连、东西共济的水生态连通体系。北大沙河、浪溪河、南大沙河、龙柳河、玉带河、锦水河等河流实现“一河口一湿地”布局。开展重点河湖水生态健康评估和人工湿地水质净化工程建设与保护修复工作,依托河湖自然资源禀赋,提升打造各美其美、亲水富民的美丽河湖。加强湖中菹草收割和利用技术研究,开展南四湖流域菹草综合治理工作。到2025年,建成南四湖、东平湖等一批美丽河湖。

1.强化陆岸海污染协同治理。加强沿海、入海河流及近岸海域生态环境目标、政策、标准和制度衔接,构建陆海统筹的管理体系。探索完善分海域、分流域、分污染源的污染控制政策,逐步健全陆海统筹减污治污机制。以总氮污染控制为重点,建立健全“近岸水体—入海排污口—排污管线—污染源”全链条治理体系,强化入海排污口溯源整治与规范管理,推动入海河流总氮控制。加强港口码头污染防治执法检查和渔船污染防治,健全“海上环卫”运行机制。加强海水养殖尾水污染治理能力建设,推动海水养殖业绿色发展。强化海洋工程污染防治和海洋倾废监管能力建设,开展海洋塑料垃圾调查,探索开展海洋微塑料监测,实施海湾、河口、岸滩等区域塑料垃圾专项清理,建立海洋塑料垃圾清理工作长效机制。2025年年底前,入海河流省控及以上断面全面消除劣Ⅴ类,近岸海域海水水质优良比例不低于92%。到2035年,海洋生态环境质量实现根本好转。2.实施陆海联动环境风险防控。开展海洋环境风险源排查整治,建立沿海地区风险源清单。完善危化品码头消防及防污染设备配备,建设污染物泄漏预警预报设施。建设海洋环境监视监测系统,制定海洋环境风险责任清单。建立赤潮、浒苔等监测、预报预警以及联合打捞机制,共同应对环境风险以及海洋自然灾害。到2025年,建立健全协调联动、责权分明的海洋突发环境事件应急响应机制。3.打造城海交融美丽海湾。以渤海湾、莱州湾、丁字湾等海湾为重点,深入开展重点海湾综合治理攻坚行动,健全“一湾一策”污染治理机制,持续改善海湾生态环境。依托近岸自然风光秀丽的砂质、基岩岸段,完善海岸配套公共设施建设,拓展亲水岸滩岸线。持续开展“净滩行动”,打造“无废”海滩。探索建成海洋文旅休闲特色岛。依托滨海湿地公园、山体公园、滨海碧道等建设美丽海湾。构建通山达海、城海相融的亲海风景体系,建立健全美丽海湾规划、建设、监管、评估、宣传等管理制度。到2025年,西岸前海湾区、黄河口、套子湾、崂山湾、桑沟湾等海湾基本建成美丽海湾。到2035年,沿海各市分别建成1—5个美丽海湾。

1.实施土壤环境全生命周期管理。建立土壤污染状况调查、土壤污染风险管控和土壤修复活动全生命周期环境监管制度。加强土壤和地下水污染协同防治,探索形成一批成熟适用的技术路线和管理模式。2.推进农用地和建设用地安全利用。依法严格执行农用地分类管理制度,对优先保护类、安全利用类、严格管控类农用地进行分类管理。全面落实建设用地土壤污染风险管控和修复名录、土壤污染重点监管单位名录制度,将建设用地土壤环境管理要求纳入国土空间规划和供地管理,严格落实土壤和地下水污染防治要求。3.实施土壤污染绿色可持续治理与修复。结合城市环境质量提升和发展布局调整,以用途变更为住宅、公共管理与公共服务用地的污染地块为重点,依法开展风险管控与修复。加强危险化学品生产企业腾退土地污染风险管控和修复。探索实施“环境修复+开发建设”模式。建立健全土壤治理与修复标准、技术规范等。

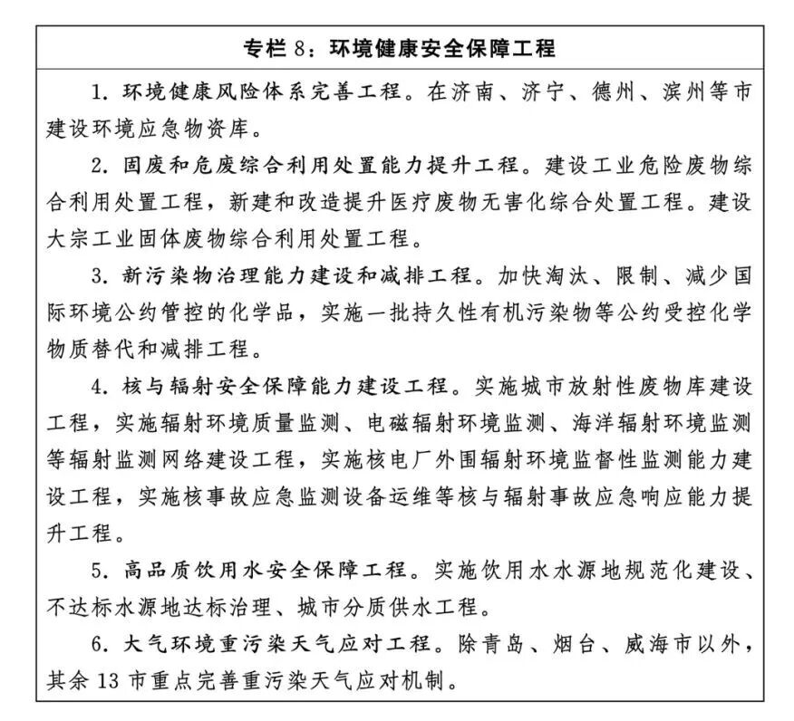
以环境健康安全为出发点,建立全过程全周期多层次环境健康风险防控体系,实施全域无废城市建设,强化重点领域风险防控,为人民群众提供清洁无害、安全可控的高品质环境健康保障。1.完善环境健康风险管理体系。按照“源头防控、传输控制、暴露隔离、应急处置”管控思路,完善“事前、事中、事后”全过程、多层级生态环境风险防范体系。建立重点项目环境健康风险评估和管控制度,逐步将环境健康风险纳入生态环境管理制度。筛选重点区域、流域、海域和行业,绘制重点区域、重点流域和重点海域环境风险“一张图”,“十四五”期间持续开展重点河流突发水污染事件环境应急“南阳实践”工作,编制“一河一策一图”环境应急响应方案。建立健全跨部门、跨区域、多层级的生态环境风险监管与应急协调联动机制。强化应急监测预警体系、应急物资保障体系、应急专家服务体系以及环境应急响应与救援基地智能化监管平台建设。2.强化生态环境与健康管理。推进健康山东建设,持续开展公民环境与健康素养提升活动。探索构建生态环境健康风险监测网络。推动开展生态环境健康风险识别与排查,建立生态环境健康风险源企业基础数据库,研究绘制生态环境健康风险分布地图。探索开展区域生态环境与健康调查评估。加强生物安全、室内环境健康等领域环境与健康科学研究。以五莲县生态环境与健康管理国家试点为基础,持续开展生态环境与健康管理试点。1.建设全域无废城市。总结无废城市建设试点经验,积极开展无废城市建设。建立固体废物产生强度低、循环利用水平高、填埋处置量少、环境风险小的长效机制。到2025年,全省基本建成威海市引领带动、沿黄9市重点推进、其他城市梯次发展的无废城市集群。到2035年,力争建成全域无废城市。2.推进固体废物源头减量和资源化利用。建立完善省级固体废物资源化利用政策、标准、规范、技术体系,坚持绿色消费引领源头减量,提高资源化利用水平,最大限度减少填埋量。加快推进城乡生活垃圾分类,加快推进生活垃圾焚烧处理设施建设。推进主要农业废弃物资源化利用,加强建筑废弃物综合利用。推动大宗工业固体废物贮存处置总量趋零增长。规范废旧物资回收利用和废弃电器电子产品拆解处理,提升废旧物资回收利用企业环境管理水平。加强快递包装绿色治理,推进大型电商和寄递企业可循环包装规模化应用。强化塑料污染全链条治理。3.强化危险废物全过程环境风险防控。建立完善危险废物环境重点监管单位清单,提升省市两级危险废物环境管理技术支撑能力。优化危险废物利用处置能力配置,加快推进氰化尾渣等长期大量贮存的危险废物清理工作。推进医疗废物城乡一体化处置,优化提升重大疫情医疗废物应急处置保障能力。加强危险废物相关从业人员培训,建设危险废物管理培训实习基地。深入开展危险废物规范化环境管理与专项整治,严厉打击危险废物非法转移倾倒等违法犯罪行为,继续保持打击洋垃圾走私的高压态势。1.推进重金属及尾矿库污染治理。严格涉重金属企业环境准入管理,新改扩建涉重金属重点行业建设项目实施减量替代或等量替换。完善全口径涉重金属重点行业企业清单,依法依规纳入重点排污单位名录。以有色金属、皮革鞣制加工行业企业为重点,推进重金属污染综合治理。到2025年,电石法聚氯乙烯生产企业单位产品用汞量不超过49.14克/吨并保持下降趋势。建立尾矿库分级分类环境管理制度,严格新改扩建尾矿库环境准入。加强尾矿库环境风险隐患和无序堆存历史遗留废物排查整治。2.推进新污染物治理。严格落实国家重点管控新污染物清单及其禁止、限制、限排等环境风险管控措施。建立健全有毒有害化学物质环境风险管理制度。以内分泌干扰物、抗生素、全氟化合物类持久性有机污染物等有毒有害化学物质为重点对象,以黄河入海口、南四湖、化工企业周边等为重点区域,开展新污染物调查监测,持续开展环境风险评估。严格石化、涂料、纺织印染、橡胶、医药等行业新污染物排放及环境风险管控。构建优先控制化学品防控体系,提升优先控制化学品风险管控信息化管理水平。强化新化学物质环境管理监督执法,严厉查处未经登记、备案违规生产、进口、加工使用新化学物质行为,督促企业落实环境风险控制措施和环境管理要求。认真履行保护臭氧层、持久性有机污染物、汞、危险废物等国际环境公约,加快淘汰、限制、减少国际环境公约管控化学品。加强新污染物环境与健康危害机理、跟踪溯源以及迁移机制等基础研究,推动新污染物治理技术创新。3.加强核与辐射安全监管。落实各级政府核与辐射安全监管责任,强化核与辐射应急、辐射安全管理、辐射环境监测等能力建设,保障核技术利用安全。构建全省海洋辐射环境监测网络及电磁辐射环境监测网络,推进核电厂监督性监测系统信息化建设。以放射性同位素与射线装置、伴生放射性矿开发利用中放射源、高风险移动放射源、废旧放射源为重点,加强核与辐射安全风险防范。1.提供高品质饮用水安全保障。以乡镇级和“千吨万人”农村饮用水水源地为重点,深入推进各级水源地规范化建设。加强备用水源或应急水源地建设,严格控制饮用水源上游、人群聚集区等高敏感地区的污染、高风险产业准入。开展水源地新污染物监测和防控研究,开展生物综合毒性预警监测,探索提出基于人体健康保护的水源水质管理目标。推进城市分质供水(管道直饮水)工程,建立高品质直饮水供水体系。2.有效应对大气环境健康风险。开展重点地区有毒有害气体污染物排放现状与环境风险摸底排查,完善有毒有害大气污染物名录、监测预警和应急预案体系。加强重污染天气监测预警,及时发布污染天气预警,完善重污染天气应急预案体系。探索改进环境健康监测评价方法,鼓励公共场所布设新风系统,降低人群重污染天气的暴露水平和损害程度。

强化城乡统筹,以区域城乡协调共进为基础,全面实施新型城镇化战略,深入打造乡村振兴齐鲁样板,建设现代魅力城市,打造品质宜居城镇,塑造特色韵味乡村,全方位提升城乡生活品质、环境品质、人文品质和居住品质,满足人民群众对美丽城乡的新期待。1.共推城乡经济发展。推进农业与二、三产业深度融合发展,以工补农,以城带乡,推动城乡融合发展。疏通县域城乡经济微循环,稳固县域经济,筑牢城乡居民共同富裕的根基。增强济南、青岛等中心城市资源配置、科技创新、产业引领等能力。2.共创城乡美丽风貌。充分发扬齐鲁特色,深入挖掘文化内涵,结合区域城乡特色,重点打造鲁东滨海、泰沂山区、运河沿线、大河平原特色风貌区和山东海岸带、运河风光带等特色风貌带。3.共享城乡设施资源。统筹区域、城乡资源要素配置,完善基础设施布局,推动省会、胶东、鲁南三大经济圈中心城市与周边城市基础设施互联互通和资源要素有序流动。构建多层次、一体化的综合交通枢纽体系。4.共建城乡高品质生活圈。合理配置城乡教育、医疗卫生、文化体育、养老服务、社会就业、社会保险、住房保障等基本公共服务领域供给,推动公共服务设施合理布局。推进城市功能区融合,积极营造舒适宜人的慢行交通出行环境,实现通勤合理、交通绿色、职住平衡。推进体育公园建设,打造绿色便捷的全民健身新载体。推动公共服务资源向社区下沉,构建15分钟便民生活圈。1.提升城市公共服务功能。坚持精细化城市管理,系统开展城市体检,进行城市有机更新,全面推进老旧小区改造。实施建筑领域碳达峰碳中和行动,城镇新建建筑全面执行绿色建筑标准。到2025年,全省城乡长期存在的垃圾堆清零,并实现“动态清零”。2.提升城市景观美感。注重城市总体景观,保护好城市天际线、山际线、海(水)岸线,严格把握建筑形态,彰显城市特色,提升城市品质,塑造城市风貌。3.加快建设新型城市基础设施。推进城市水系统、交通系统、能源系统、环卫系统、园林绿化系统等设施建设规划协同衔接。补齐城市卫生短板,提高城市公共卫生水平。打造集约高效、经济适用、智能绿色、安全可靠的市政公用基础设施体系。4.强化城市生态安全韧性。推进城市绿廊、绿环、绿楔、绿心等绿地建设,构架完整连贯的城市绿地系统,提升城市生态韧性。建设城市生态和通风廊道,提升城市绿化水平,保护现有生态廊道,连通城市内部绿地、水系和城市外围河湖、森林、耕地。强化城市山体自然风貌保护,加强城市水系连通和生态修复,积极建设海绵城市,探索建设公园城市。5.提高城市智慧管理水平。推进城市信息模型(CIM)平台建设,在城市市政设施中加速布局智能终端设施。推动5G、大数据、物联网、云计算、人工智能等技术在市政设施、地下管网、排水防涝、停车设施、路灯照明等领域的应用,逐步实现对城市范围内基础设施、相关环境等的动态监测和快速反应,提升城市建设水平、运行效率和安全性能。1.推进新型城镇化建设。促进大中小城市和小城镇协同发展,强化中小城市和小城镇人口集聚能力。建设“智慧、绿色、均衡、双向”的新型城镇,巩固县城建设成果,持续推进扩权强县改革,以县域为基本单元推进城乡融合发展,赋予县级更多资源整合使用的自主权。以县城为城乡连接纽带,大力发展县域经济,引导劳动密集型产业、农村二三产业集聚发展,引导农业人口就地就近转移,促进城乡高质量融合。2.促进特色小镇规范健康发展。遵循多元发展、特色突出、以产兴城、以城兴业、产城融合、功能配套、宜居宜游、生态优美的发展方向,建设一批以产业为依托的特色小镇。推动小城镇公共服务设施提标扩面、市政公用设施提档升级、产业培育设施提质增效。1.增韵添色建设美丽乡村。扎实稳妥推进乡村建设,科学进行村庄规划,依托海滨、山野、河畔、平原等不同地理特点,塑造传递美感的乡村建筑风格,形成表达齐风鲁韵的整体风貌。保护传统村落景观、农业文化遗产和乡村特色风貌,塑造具有地方传统韵味的文化节点、村居建筑和乡村集市,护好齐鲁乡村文化灵魂,绘就多彩“齐鲁风情画”。2.持续改善村居环境质量。科学评估村庄资源禀赋、发展趋势和限制因素,“一村一策”优化乡村生产生活生态空间。持续深入开展农村人居环境整治行动,因地制宜、扎实有序推进农村清洁取暖、厕所革命、垃圾处理、污水治理、绿化美化五大攻坚行动,建立农村人居环境建设和管护长效机制,打造洁净秀美的村居环境。3.生态产业助力乡村振兴。开展生态产品价值实现机制探索,形成可复制、可推广的“绿水青山就是金山银山”转化模式。持续推动山东省农产品“三品一标”建设,以地理标志农产品为重点,推动山东优势特色农业集群发展。延伸拓展乡村生态产业链,提升“齐鲁灵秀地·品牌农产品”影响力。

推动齐鲁优秀传统文化与生态价值提升相融合,绿色生活方式与文明习惯养成相融合,让“人与自然和谐共生”“绿水青山就是金山银山”理念代代相传,推动形成生态文明新风尚。1.深入发掘生态价值观。深入发掘传统文化中的生态价值观念,传承“人与自然和谐共生”的生态伦理观。结合地域特色和民族文化打造一批生态文创作品,将生态哲学、美学以及伦理渗透到作品中,促进生态价值观和生态审美观相融合。2.传承保护传统生态文化。强化历史文化名城、名镇及名村保护与监管,保护城乡传统山水格局,推进历史文化遗产活化利用。高度重视历史文化保护,突出地方特色,做好传统文化和非物质遗产中生态价值观的传承、弘扬、发展和保护。3.打造生态文化旅游品牌。以“山水圣人”中华优秀传统文化旅游带、大运河(山东段)文化旅游带、黄河文化和绿色生态旅游带、齐长城文化旅游带、红色文化旅游带、仙境海岸文化旅游带等齐鲁特色文化旅游带为重点,利用山水圣人、红色文化、生态康养、仙境海岸等优势资源,打造“好客山东”品牌引领的生态文化旅游品牌体系。加强泰山、齐长城、黄河、大运河(山东段)等资源协同保护,推动中华优秀传统文化创造性转化、创新性发展。1.提升全民生态意识。深入开展习近平生态文明思想宣传教育,引导和推动党政干部不断强化生态优先的发展观、政绩观。扎实落实《“美丽中国,我是行动者”提升公民生态文明意识行动计划(2021-2025年)》。把生态文明教育纳入国民教育体系,积极引导、鼓励、支持社区、企业、非营利组织等社会力量开展生态实践活动,增强全民生态意识。修订地方课程教科书《生态环境》。继续提倡“五讲四美”,树立文明卫生意识,培养科学健康的生活方式,养成良好的个人卫生习惯,革除随地吐痰、乱扔烟头等陋习,引导公众形成生态文明意识。2.建设生态文化宣传阵地。打造黄河生态文化长廊、大运河历史文化长廊,推动建设生态道德教育基地、“绿水青山就是金山银山”教育基地。鼓励各地开展生态文化主题场馆建设。3.培育绿色低碳生活新风尚。开展绿色家庭等创建活动。大力推广节能产品,建立健全节能环保产品消费激励机制,推动绿色产品和服务有效供给及绿色产品认证。健全完善绿色交通体系,倡导1公里以内步行、3公里以内骑自行车、5公里以内乘坐公共交通工具的“135”绿色出行方式。坚决遏制餐饮浪费行为,坚决革除滥食野生动物的陋习,全方位提高全社会节能、节水、节粮等节约意识,引导公众树立和实践绿色、低碳、循环的消费理念,形成绿色低碳生活新风尚。1.积极开展对外生态文化传播。做好境外新媒体平台的宣传推广,提升山东生态文化旅游国际影响力。鼓励各地依托非物质文化遗产、歌舞、杂技、民乐、地方戏曲等文化资源,创新设计富有山东生态特色的对外文化交流项目。2.建设高水平的文化合作平台。持续举办海外中国文化中心“中国山东文化年”“欢乐春节”品牌系列活动,讲好新时代“美丽山东”故事。探索与国家生态文明博物馆等国家级生态文化场馆合作共建,拓宽山东生态文化宣传路径。3.加强国际生态文化交流合作。持续提升中国(曲阜)国际孔子文化节(尼山世界文明论坛)、齐鲁文化丝路行等系列主题文化活动的国际影响。依托跨国公司领导人青岛峰会、儒商大会、黄河流域生态保护和高质量发展国际论坛、中日韩友好城市交流大会等平台,积极参与国际生态文化交流合作,拓展国际合作“朋友圈”,建立交流对接机制,学习借鉴国外先进经验,不断提升美丽山东国际影响力。

深入实施生态环境治理能力提升工程,构建多元共治责任体系,优化绿色发展激励机制,以生态环境管理制度改革为牵引,以智慧监管平台为依托,全面形成科学完备、现代高效的生态文明制度。1.落实党政领导责任。坚持党政同责、一岗双责。发挥省市县三级生态环境委员会作用,健全生态文明领域统筹协调机制,落实生态环境保护责任清单。开展领导干部自然资源资产离任审计,实行生态环境损害责任终身追究制。建立生态环境状况报告、环境质量综合排名制度。加强与中央生态环境保护督察的衔接,健全生态环境保护督察长效机制。2.压实企业主体责任。推进环境信息依法披露制度改革,健全企业环境信用绿、蓝、黄、黑评价制度,拓展评价结果应用领域。深化生态环境损害赔偿制度改革,建立恢复性生态环境损害赔偿治理机制,以企业自主修复和替代修复为重点,出台相关工作规程和管理办法。落实生产者责任延伸制度。3.倡导公众共同参与。加强生态环境数据共享开放,营造公众参与的良好氛围。明确公众参与生态环保事务的范围,畅通参与渠道。开展环境治理全民行动,鼓励群团和社会组织积极参与环境标准制定、环境污染监督治理,引导公民履行环保义务,健全环境公益诉讼、环保设施公众开放等机制。完善环境违法行为举报奖励机制,建立有效的监控数据及信访、举报、舆情反映问题的处置后督查机制。1.健全生态产品价值实现机制。建立生态产品价值实现的技术支撑机制,编制生态产品目录清单和生态产品地图。构建山东省生态产品总值(GEP)核算技术体系,开展GEP核算试点工作。在严格保护生态环境的前提下,鼓励各地因地制宜构建和实施生态产品价值实现机制,拓宽“绿水青山就是金山银山”转化通道,打造特色鲜明的生态产品区域公用品牌,推动生态产品价值增值。探索建立生态产品价格监测体系,推进基于特定地域单元生态产品价值的生态产品市场化交易落地。探索资源型城市的生态恢复补偿机制。将绿色低碳转型等明确为重点生态功能区转移支付资金优先支持领域。2.稳妥有序创新绿色金融产品和服务。有序推进绿色信贷、绿色保险,构建完善绿色金融组织体系。在风险可控前提下,支持和激励各类金融机构开发绿色金融产品,探索开展与碳排放权等环境权益相关的金融产品和服务创新。防控绿色金融风险。3.完善区域绿色发展统筹协调机制。落实黄河流域上中下游协同共治机制,积极参与国家黄河流域生态保护和高质量发展基金设立。落实京津冀及周边地区等重点区域大气污染联防联控机制,推动建立南四湖流域生态环境保护省际上下游协作机制,实施跨省流域上下游突发水污染事件联防联控。推动建立跨省域环境影响评价会商机制,对可能产生跨界环境影响的重大规划、重大项目,实施跨行政区域环境影响评价会商。4.规范开放环境治理市场。积极引导各类资本参与环境治理投资、建设、运行,鼓励和引导社会资本参与生态保护修复。规范市场秩序,防止恶意低价中标,加快形成公开透明、规范有序的环境治理市场环境。支持环境治理整体解决方案、能源环境系统治理、环保管家、区域一体化服务模式、园区污染防治第三方治理模式、小城镇环境综合治理托管服务试点、生态环境导向的开发模式试点等创新发展。1.完善生态环境地方性法规及地方标准。加强海洋生态环境保护地方立法,制定修订山东省海洋环境保护条例、山东省实施《中华人民共和国固体废物污染环境防治法》办法、山东省危险废物鉴别工作规范等地方性法规及地方标准。及时清理与上位法不一致、不符合改革要求的地方性法规规章。探索制定省级污染物入海排放标准,健全环境标准实施信息反馈和评估机制,依据评估结果适时修订地方标准。2.强化源头防控制度引领。推动“‘三线一单’—规划环评—项目环评—排污许可—监督执法—督察问责”六位一体生态环境管理体系改革。发挥“三线一单”的源头防控和综合决策支撑作用,加快推进“三线一单”与环评、排污许可制度衔接,建立以排污许可证为主要依据的生态环境日常执法监督工作体系,开展排污许可专项执法检查,落实排污许可“一证式”管理。加强全过程监管,建立常态化督察问责联动机制。3.完善污染物排放总量控制制度。坚持精准治污、科学治污、依法治污,把总量控制制度作为加快绿色低碳发展、推动结构优化调整、提升环境治理水平的重要抓手,推动实施重点减排工程,形成有效减排能力。改进总量减排核算方法,加强与排污许可、环评审批等制度衔接。健全污染减排激励约束机制。4.健全环境治理信用体系。按照有关要求,建立健全环境治理政务失信记录,将各级政府和公职人员在环境保护工作中因违法违规、失信违约接受司法判决、行政处罚、纪律处分、问责处理等信息纳入政务失信记录,并归集至相关信用信息共享平台。完善企业环境信用评价制度,依据评价结果实施分级分类监管。将企业环境违法信息记入信用记录,纳入山东省环境信用评价系统,按照有关规定向社会公开。落实环境信息依法披露制度改革方案。1.强化环境监测能力建设。建设要素全覆盖、天地海一体化的环境监测体系。完善大气复合污染立体监测网络,加强对O3、VOCs、恶臭异味、分形态大气汞以及持久性有机污染物等新型污染物的监测,建设“天地车人”一体化的机动车排放监控系统。在重点工业园区因地制宜开展异味评价监测、固体废物流转过程监控、有毒有害气体环境风险预警监测、高空瞭望视频平台及卫星诊断系统等设施建设。提升黄河流域水生态环境监测能力,建立土壤和地下水环境监测数据库和管理信息系统。完善近岸海域、入海河流和直排海污染源监控体系,建立污染源数字化监控体系。实现乡镇水质自动站、乡镇环境空气站监测站点应建尽建。建立资源环境承载能力监测预警体系。2.健全风险防控预警和应急处置机制。依托化工园区安全监管信息平台,建立健全全省化工园区有毒有害气体环境风险预警体系。完善固体废物和危险化学品信息化智慧环境监管系统。防范化解新型基础设施建设过程中可能产生的环境风险。完善跨部门、跨区域、跨海域环境应急协调联动机制。健全海洋环境风险应急处置体系,强化突发环境事件应急演练,提高常态化应对生态环境风险能力。3.提升生态环境智慧监管能力。充分发挥国家(济南)生态环境大数据超算云中心作用,完善山东省“三线一单”数据应用平台,完善山东省生态环境保护综合执法智慧监管系统,构建全省生态环境信息资源共享数据库,建立一体化的生态环境自动监测、全程监管、协同处置体系。加快大数据、云计算、人工智能、区块链、物联网等新一代数字技术的集成应用,建立健全大数据辅助决策长效机制,持续提升实时感知、智能预警、精准溯源、协同管理的生态环境智慧治理能力。

省生态环境委员会统筹协调解决本规划纲要实施重大问题,分解目标任务,分年度制定工作要点,开展实施情况调度和评估。省直有关部门(单位)按照职责分工做好本规划纲要落实和对各市、县(市、区)的指导监督工作。各市、县(市、区)负责本规划纲要在本地的组织实施工作。强化美丽山东建设投入保障,根据本规划纲要实施需求,合理安排财政支出规模和结构。积极引导社会资金流向绿色低碳、资源节约高效的技术开发和生态环境保护产业,引导民间资本参与生态环境保护重大项目建设。结合国民经济和社会发展、生态环境保护等规划评估工作,以5年为周期开展规划纲要实施情况评估,评估结果向社会公布。加快推进生态环境智库建设,在各级民主协商、决策咨询等领域充实生态环境保护专家,提高决策的科学化和民主化水平。支持美丽山东地方实践,推动形成美丽城市、美丽区县、美丽乡镇、美丽乡村、美丽园区等不同层级的美丽单元。充分利用报纸、电视等传统媒体和网络等新媒体,强化美丽山东宣传和教育。及时总结并向社会公布美丽山东建设创新性成果、重要举措和阶段成效,激发全民参与美丽山东建设的积极性、主动性和创造性,广泛凝聚社会共识。


